$0+

High efficiency buck 5V out LT8610

I want this!

High efficiency buck 5V out LT8610

$0+

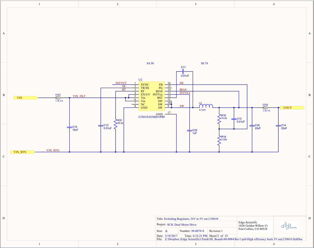
Switching Regulator - 24V input, 5V output.  Greater than 90% efficient.  Internal Switch.  Complete Altium Deisgner schematic with footprints available in the library.

$
I want this!
Powered by